Vorgeschichte
Im Outdoorbereich ist Licht ein zentrales Thema. Aus meiner Militärzeit kenne ich Benzinvergaserlampen, die sehr hell und lange Zeit leuchten. Für den Gartensitzplatz wollte ich auch so etwas. Also erwarb ich eine Petromax 500. Betrieben wird diese allerdings mit Petroleum, was mir mehr zusagte da hier kein lästiger Benzingeruch entsteht. Die Lampe wurde anfangs häufig benutzt. Mit der Zeit zeigten sich diverse Probleme mit der Technik. Um zu verstehen wo das Problem liegt, muss man etwas über das Funktionsprinzip wissen. Die Lampe hat einen Glühstrumpf wie man es von den Butangaslampen vom Camping her kennt. Dort verdampft Flüssiggas und gelangt in denGlühstrumpf wo bei der Verbrennung Licht erzeugt wird. Damit das mit Petrolium funktioniert, muss dazu vorgängig der Verdampfer in Form einer Röhrenschlaufe kurz oberhalb des Glühstrumpfes vorgewärmt werden. Dazu füllt man die kleine Wanne unterhalb mit Spiritus und entzündet sie. Ist die Schale leer gebrannt und die Schlaufe heiss genug, öffnet man das Ventil vom Tank und der zuvor mittels Druckpumpe unter Druck gesetzte gefüllte Petroliumbehälter befördert das Petrolium zum Verdampfer und von da gelangt es weiter in den Glühstrumpf. Das erzeugte Gas verbrennt und der Strumpf leuchtet hell auf. Leider machte diese Lampe immer wieder Probleme. Öfters brannte das Gasgemisch ausserhalb des Strumpfes wobei kaum Licht, dafür Russ und unerwünschte Abgase entstanden. Die Luftpumpe war ineffizient. Beim Pumpen wurde der Glühstrumpf bei ruppigen Pumpstössen manchmal beschädigt und musste ersetzt werden. Also wurde die Lampe kurzerhand elektrifiziert. Der Boden des Tanks wurde aufgesägt, die innenliegenden Teile wie Pumpenrohr soweit als möglich gekürzt und ein 12V Blei-Gel Akkus eingebaut. Ein passender Halter wurde mittels eines 3D-Druckers erstellt. Flugs noch einen Schalter und eine Ladebuchse anstelle von Pumpe und Druckanzeige eingebaut und fertig.
Eine Petromax 150 Messing elektrifizieren
Petromax Lampen lassen sich eigentlich nicht dimmen, elektrische jedoch schon. Was lag da näher als eine weitere Petromax auf elektrisch umzurüsten. Ins Auge stach mir die 150er aus Messing mit vergoldetem Schirm (Trompetengold). Der Händler konnte mir einen Rabatt gewähren, da ich die Lampe auf Elektrik umbaute und er darum keine Modifikationen machen musste. Wie das gemacht wurde ist im folgenden auf dieser Seite dokumentiert.
Spezifikationen
Energieversorgung
Jedes batteriebetriebene Projekt braucht den richtigen Akku. Doch welchen? Es kamen drei Akkutypen zur Auswahl;
LiPo
-
+ sehr hoehe Energiedichte
+ sehr leicht
+ in vielen Grössen verfügbar
- benötigt spezielle Ladeelektronik
- ungeeignet für tiefe Temperaturen
- benötigt humane Überwachung beim Laden
- bedingt geeignet für den unbeaufsichtigten Verbleib im Gerät
LiFePo
-
+ hohe Energiedichte
+ leicht
+ einfache Ladeelektronik
- nur in wenigen Grössen verfügbar
- Grössen meist unpassend
NiMh
-
+ robust
+ einfachste Ladetechnik möglich
+ grosser Temperaturbereich
- weniger Energiegehalt zu anderen Technologien
* Grössen meist in Standardformen AA / AAA etc.
Funktionen
Akku laden
Die Ladeelektronik soll direkt in der Lampe eingebaut werden. Zum Laden wird lediglich ein ausreichend dimensioniertes Netzteil benötigt. Vorgesehen ist ein 24V Netzteil welches ca. 1A Strom liefern kann.
Akku-Ladestatus
Zur Anzeige von Akkuspannung und Ladestatus erhält die Lampe eine RGB-LED. Gemessen wird die Spannung des Akkus. Bei Anschluss des Ladegeräts zeigt die Farbe Blau ein Laden an, Weiss bedeutet Akku voll. Beim Gebrauch der Lampe wechselt die Anzeige von Grün nach Orange zu Rot. Sinkt die Akkuspannung unter das im Programm festgelegte Limit, schaltet sich die Lampe aus.
EIN/AUS – Helligkeit
Die Lampe sollte mittels eines einzigen Tasters bedient werden können. Man findet diese Funktion auch an Lichtdimmern für den Haushaltoder bei LED Nachtischlampen.
Elektronik
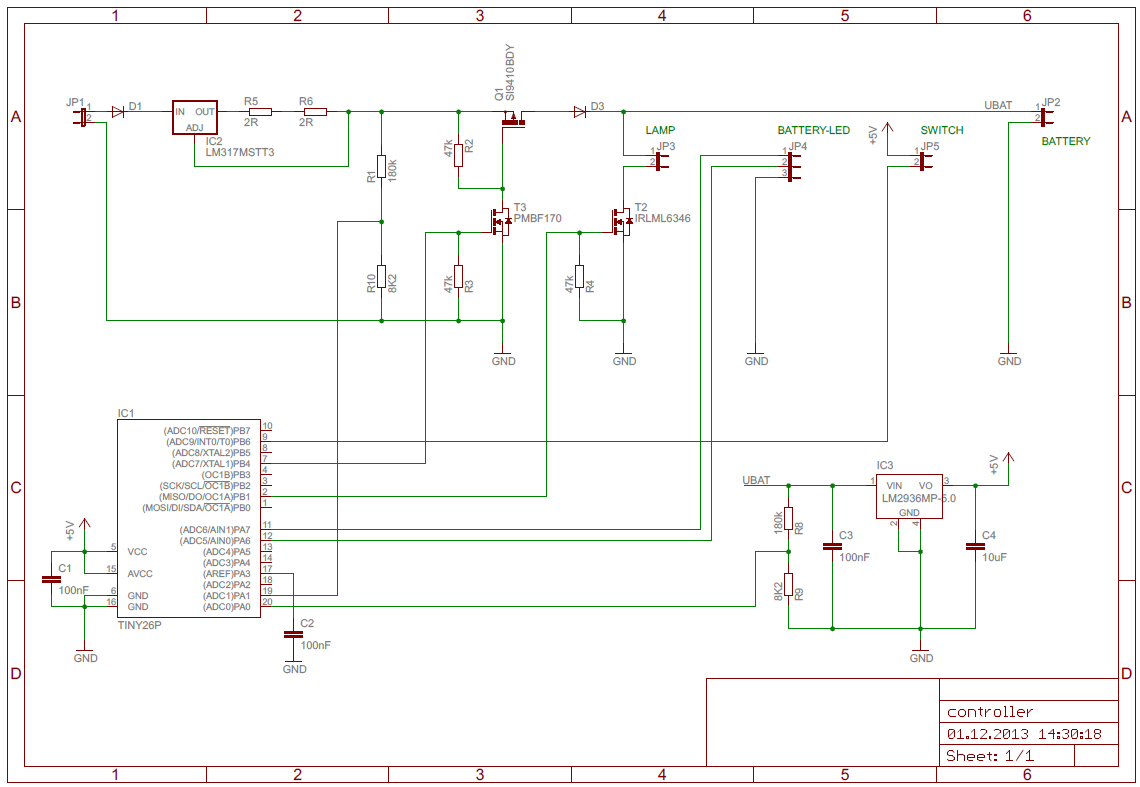
Controller Board
Die Schaltung ist auf minimalen Stromverbrauch ausgelegt. 12 Zellen NiMh Eneloop versorgen die gesamte Schaltung. Die Lampe selber benötigt 12V und hat dabei einen Strom von ca. 300mA. Da die Gesamtspannung bei voll geladenem Akku 16.2 (12 x 1.35V) beträgt, regelt die Elektronik die Impulslänge entsprechend herunter. Die dazu nötigen Eckwerte sind in der Software abgebildet.
Ladestrom und Verpolungsschutz
Die Ladeelektronik ist ausgelegt für ein 24V Netzteil mit mindestens 12W Leistung. Die Schaltung wird durch D1 gegen Verpolung geschützt. IC2 ist ein klassischer LM317 in Konstantstromschaltung. Der Strom wird durch R5 und R6 definiert. In Serie geschalten ergeben ihre 4Ω einen maximalen Strom von rund 300mA (1.25V / 4Ω = 0.32A) R1 und R10 bilden einen Spannungsteiler dessen Mittelpunkt zu einem ADC-Eingang des Prozessors führt. Damit wird detektiert, ob ein stromführendes Ladegerät angesteckt ist.
![]()
Ladeschalter
Der Prozessor schaltet den Ladestrom über T3 und Q1 zum Akku durch. R2 und R3 sorgen dafür, dass beide MOSFETs ohne Signal vom Prozessor gesperrt bleiben. Aufgrund der hohen Ladespannung (>5V) kann Q1 nicht direkt durch den Prozessor gesteuert werden. Diode D3 sorgt dafür,das kein Strom vom Akku über die im MOSFET Q1 vorhandene rückwärts gerichtete Diode zur Stromregelung fliesst. Denn damit würde der Spannungsteiler R1 / R10 aktiv und der Prozessor würde fälschlicherweise ein aktives Ladegerät detektieren.
Lampe schalten
MOSFET Transistor T2 schaltet die Lampe ein und aus.
R4 sorgt für eine Sperrung von T2 wenn vom Prozessor kein aktiver Pegel anliegt.
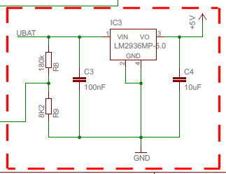
Stromversorgung Prozessor und Status-LED
Die Spannung vom Akku wird mittels IC3 auf 5V reguliert. R8 und R9 bilden einen Spannungsteiler, dessen Wert an einen ADC-Eingang des Prozessors geführt wird. Er ermittelt damit die aktuelle Spannung des Akkus.
Digitale Status-LED
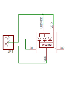
Zur Überwachung des Akkuszustandes und dessen Ladung wird eine digitale RGB-LED vom Typ WS2812 verwendet. In der Regel wird diese LED in programierbaren Lichterketten eingesetzt, doch natürlich lassen sich solche Typen auch einzeln einsetzen. Die LED hat je einen Versorgungspin für LED und Logik. Diese wurden der Einfachheit halber zusammengefasst. Das hat sich als nachteilig erwiesen, weil die Logik auch im Standbymodus der Lampe Strom verbraucht. Die Schaltung wurde daher so angepasst, dass die LED direkt aus einem Port des Prozessor versorgt wird. Weil in der Dunkelheit die Leuchtkraft der LED sowieso reduziert werden muss, kann der Strom unterhalb der 40mA Limite für diesen Pin gehalten werden.
Hardware
Erste Versuche auf dem Steckbrett
Ein Steckbrett (engl. Breadboard) eignet sich ideal um erste Versuche mit einer Schaltung zu machen. Es gibt sie in diversen Grössen. Änderungen sind jederzeit möglich, nichts ist fix. Ein Nachteil heute ist die Verwendung von Bauteilen in SMD Dimensionen. Sie lassen sich wegen ihrer Bauform nicht in das Board einstecken. Abhilfe schaffen hier Adapterplatinen die es für fast alle SMD-Bauformen gibt. Alternativ kann man auch selbst eines fertigen.
Prozessor Interfacing
Wer ATMEL Prozessoren direkt programmieren möchte, benötigt nebst passenden Programmer natürlich Verbindung zum Prozessor. Bei Verwendungvon DIL-Gehäusen bietet sich ein solcher DIL-Messadapter an. Es können die normalen WireWrap Steckverbinder (M-F) verwendet werden. Um das Programmerkabel zu fixieren, wird es über das Steckbrett mit dem Prozessor verbunden. Die unbenutzten Pins am Adapter eignen sich hervorragend um Messungen mit dem Oszilloskop oder Voltmeter durchzuführen.
Funktionstest
Das Steckbrett eignet sich bestens zu debuggen von Schaltung und Software. Zusätzliche Messpunkte können einfach eingesteckt werden. Kein Löten ist notwendig. Einziger Nachteil bei etwas grösseren Schaltungen ist die Anzahl an Kabeln welche gerne die Sicht auf das Wesentliche behindern.
![]()
Fertige Platine
Obere Seite: zu sehen sind der Prozessorsockel und die Anschlüsse für Akku, Taster, LED, Akku, Ladekabel.
![]()
Bild existiert nicht: images/petromax-main/sam_0558.png
Untere Seite: Dies ist die erste Version. Im Bild die riesigen Dioden, die aus einem ausgeschlachteten DELL-Server stammen. Der MOSFET für die Lampe war noch unterdimensioniert und brannte mehrmals durch. Der MOSFET zum Laden des Akkus wurde ebenfalls durch einen robusteren Typ ersetzt.
![]()
LED Halter
Bild existiert nicht: images/petromax-main/sam_0553.jpg
Das ist die RGB-LED auf der Adapterplatine. Sie zeigt Akku und Ladezustand an. Sie sitzt da, wo ursprünglich die Druckanzeige war. Mehr Details im Abschnitt über den Umbau der Lampe.
![]()
Controller Halter
Der Halter für die Elektronik ist im 3D Druck entstanden. Er wird in den Montagering eingeklebt, der auch den ausgefrästen Deckelboden aufnimmt.
![]()
Software
Allgemein
Der verwendete Prozessor ist ein Atmel Tiny 861. Die folgenden Funktionen der Hardware werden verwendet:
-
- ADC zum Messen der Akkuspannung und Prüfen des Vorhandeseins eines angeschlossenen Ladegeräts
- PWM zum Regeln der Helligkeit der Lampe
- WATCHDOG zum Energiemanagement
- Interne Interrupts (TIMER0)
- Externe Interrupts (INT0) für den Taster
Dazu kommen Bibliotheken zur Steuerung angeschlossener Peripherie (NEOPIXEL).
Funktionen
Status: Lampe inaktiv.
Der Watchdog weckt den Prozessor alle 8 Sekunden. Dieser prüft ob das Laderät angeschlossen ist. Wenn nicht, wird der Watchdog neugesetzt und der Prozessor in den Schlafmodus versetzt.
Wird ein Ladegerät erkannt bleibt der Prozessor wach und es wird weiter zur Hauptroutine gesprungen => Lampe aktiv
Status: Lampe aktiv
Die Hauptroutine besteht aus zwei Modulen.
Das erste Modul kümmert sich um Ladung des Akkus und den maximalen Strom der Lampe. Es wird alle 100ms durch einen Timerinterruptgetriggert. Weil der Akku voll geladen eine höhere Spannung hat als die Lampe verkraften kann, reduziert die Software das maximale PWM Verhältnis. Die in der Software angegebenen Werte wurden messtechnisch ermittelt. Dieses Modul steuert ebenfalls die Anzeigeder LED und zeigt den aktuellen Ladestatus respektive Akkustatus an.
Das zweite Modul wird alle 10ms durch einen Timerinterrupt getriggert. Hier wird der Taster ausgewertet um die Lampe heller oder dunkler zu machen oder Lampe ganz auszuschalten.
controller.bas
1 $regfile = „attiny861.dat“ 2 $crystal = 16000000 3 $hwstack = 32 4 $swstack = 64 5 $framesize = 64 6 7 CONFIG SUBMODE = NEW 8 CONST USELCD = 0 9 10 CONST true = 1 11 CONST false = 0 12 13 ‚Voltage per digit x voltage-divider factor 14 CONST ChargeDividerFactor = 0.00107 * 23.0 15 CONST AccuDividerFactor = 0.00107 * 23.0 16 17 CONST up = 1 18 CONST down = 0 19 CONST ein = 1 20 CONST aus = 0 21 CONST pushed = 0 22 23 ‚Accu / Charge Levels in Volt 24 CONST AccuGreen = 13.0 25 CONST AccuOrange = 12.0 26 CONST AccuRed = 11.00 27 CONST AccuChargeLimit = 17.00 28 CONST MinDCLevel = 14.0 29 CONST MinLightBrightness = 25 30 CONST LightChangeDirDelayTime = 100 ‚1 Sec. 31 32 ‚NeoPixel Color Index 33 CONST NPblack = 0 34 CONST NPred = 1 35 CONST NPgreen = 2 36 CONST NPblue = 3 37 CONST NPwhite = 4 38 CONST NPdarkred = 5 39 CONST NPdarkgreen = 6 40 CONST NPdarkblue = 7 41 CONST NPdarkwhite = 8 42 CONST NPorange = 9 43 CONST NPdarkorange = 10 44 45 NeoPixelPower ALIAS PORTA.6 46 LightPWM ALIAS OCR1A 47 Lamp Alias PORTB.1 48 ChargeEnable ALIAS PORTB.4 49 StatusLED ALIAS PORTA.7 50 Switch ALIAS PINB.6 51 SwitchPullup ALIAS PORTB.6 52 ‚DebugPin ALIAS PORTA.4 53 ‚DebugPin2 ALIAS PORTA.5 54 55 DIM ResetOrigin AS Byte 56 57 DIM AccuVoltage AS Single 58 DIM ChargeVoltage AS Single 59 DIM DoCharge as Byte 60 DIM ChargerDetected as Byte 61 DIM CheckInterval as Byte 62 DIM v0 AS Long 63 DIM v1 AS Long 64 DIM i AS Byte 65 66 DIM Event10ms AS Byte 67 DIM Event100ms AS Byte 68 DIM Event100msCntr AS Byte 69 70 DIM SwitchCntr AS Byte 71 DIM LightBrightness AS Byte 72 DIM LightChangeDir AS Byte 73 DIM LightOn AS Byte 74 DIM StoredLightBrightness AS ERAM Byte 75 DIM MaxLightBrightness AS Byte 76 DIM LightChangeDirDelay AS Byte 77 78 DIM NP_red AS Byte 79 DIM NP_green AS Byte 80 DIM NP_blue AS Byte 81 DIM NPindex AS Byte 82 83 ’store sub code in separate files 84 $INCLUDE sub_adc.inc 85 $INCLUDE sub_watchdog.inc 86 $INCLUDE sub_neopixel.inc 87 $INCLUDE sub_lcd.inc 88 89 ’save source of reset 90 ResetOrigin = Peek(0) 91 MCUSR = 0 92 93 CONFIG NeoPixelPower = OUTPUT : NeoPixelPower = aus 94 CONFIG Lamp = OUTPUT 95 CONFIG ChargeEnable = OUTPUT : ChargeEnable = false 96 CONFIG StatusLED = OUTPUT 97 CONFIG Switch = INPUT : SwitchPullup = 1 98 ‚CONFIG DebugPin = OUTPUT : DebugPin = false 99 ‚CONFIG DebugPin2 = OUTPUT : DebugPin2 = false 100 101 LightChangeDir = up 102 103 ‚Unused Pins / set Pullup 104 ‚SET PORTA.4 ‚DebugPin / comment out when in use 105 ‚SET PORTA.5 ‚DebugPin2 / comment out when in use 106 ‚SET PORTB.0 107 ‚SET PORTB.2 108 ‚SET PORTB.3 109 110 ‚Init INT0 interrupts 111 MCUCR.ISC00 = 0 112 MCUCR.ISC01 = 0 113 GIMSK.INT0 = 1 114 On INT0 isrINT0 NoSave 115 116 ‚Init Timer0 (10ms cycle) 117 CONFIG TIMER0 = TIMER , PRESCALE = 1024 118 START TIMER0 119 ON OVF0 isrTimer0_Overflow NoSave 120 ENABLE OVF0 121 122 ‚Init PWM Timer1 123 Set Pllcsr.plle 124 Waitus 100 125 While Pllcsr.plock = 0 126 Wend 127 Set Pllcsr.pcke 128 TCCR1A = &B10000010 129 TCCR1B = &B00001000 130 LightPWM = 0 131 132 ‚Watchdog 133 InitWatchdog 134 135 ‚Init ADC 136 InitADC 137 138 ENABLE INTERRUPTS 139 140 ‚Do one dummy reading on each channel because this is the first ADC reading at all 141 ReadChargeVoltage 142 ReadAccuVoltage 143 ‚then get actual values 144 CheckVoltages 145 146 ‚Init LCD for debugging 147 #IF USELCD 148 Init_LCD 149 Write_LCD 150 #ENDIF 151 152 ‚Is watchdog source of reset? 153 If ResetOrigin.WDRF = true Then 154 ‚ brief check if charger is plugged in 155 If ChargeVoltage < MinDCLevel Then 156 ‚No, then sleep further 157 GIMSK.INT0 = 1 ‚activate wakeup interrupt 158 ’stop all loads 159 STOP ADC 160 NeoPixelPower = aus 161 Config POWERMODE = Powerdown 162 ‚********************* 163 ‚*** SLEEPING ZONE *** 164 ‚********************* 165 ‚Switch pressed? Wake up again 166 ‚do some inits again 167 InitADC 168 RESET Watchdog 169 End If 170 End If 171 172 ‚Restore the last used Brightness 173 LightBrightness = StoredLightBrightness 174 MaxLightBrightness = 255 175 176 ‚Put Power to the NeoPixel 177 NeoPixelPower = ein 178 179 ‚MAIN 180 Do 181 ‚all 100 ms 182 If Event100ms = true Then 183 Event100ms = false 184 ‚count intervals 185 INCR CheckInterval 186 Select Case CheckInterval 187 ‚every 5 seconds, the charging is disabled to have valid voltages 188 Case 50 189 ChargeEnable = false 190 ’now measure exact voltages 191 Case Is > 50 192 CheckVoltages 193 If AccuVoltage > 15.5 Then 194 MaxLightBrightness = 148 ‚58% 195 ElseIf AccuVoltage > 15.0 Then 196 MaxLightBrightness = 153 ‚60% 197 ElseIf AccuVoltage > 14.5 Then 198 MaxLightBrightness = 166 ‚65% 199 ElseIf AccuVoltage > 14.0 Then 200 MaxLightBrightness = 178 ‚70% 201 ElseIf AccuVoltage > 13.5 Then 202 MaxLightBrightness = 215 ‚85% 203 Else 204 MaxLightBrightness = 255 205 End If 206 If LightBrightness > MaxLightBrightness Then 207 LightBrightness = MaxLightBrightness 208 End If 209 CheckInterval = 0 210 ‚if no measure is running, do powermanagement and set led color 211 Case Else 212 If ChargerDetected = true Then 213 If DoCharge = true Then 214 SetPixelColor NPdarkblue 215 ChargeEnable = true 216 Else 217 SetPixelColor NPdarkwhite 218 ChargeEnable = false 219 End If 220 Else 221 If LightOn = true Then 222 Select Case AccuVoltage 223 Case Is > AccuGreen 224 SetPixelColor NPdarkgreen 225 Case Is > AccuOrange 226 SetPixelColor NPdarkorange 227 Case Is > AccuRed 228 SetPixelColor NPdarkred 229 Case Else 230 LightOn = false 231 End Select 232 Else 233 SetPixelColor NPblack 234 End If 235 End If 236 End Select 237 238 ’send color to neopixel 239 WritePixel 240 241 ‚If LCD is attached lets display some data 242 #IF USELCD 243 Write_LCD2 244 #ENDIF 245 246 ‚do not forget to reset watchdog timer 247 If ChargerDetected = true Then 248 Reset Watchdog 249 Else 250 If LightOn = true Then 251 Reset Watchdog 252 End If 253 End If 254 End If 255 256 ‚all 10 ms 257 If Event10ms = true Then 258 Event10ms = false 259 If Switch = pushed Then 260 If SwitchCntr < 25 Then INCR SwitchCntr 261 If SwitchCntr > 20 Then 262 If LightChangeDir = up Then 263 If LightBrightness < MaxLightBrightness Then 264 INCR LightBrightness 265 Else 266 INCR LightChangeDirDelay 267 If LightChangeDirDelay > LightChangeDirDelayTime Then 268 LightChangeDir = down 269 LightChangeDirDelay = 0 270 End If 271 End If 272 Else 273 If LightBrightness > MinLightBrightness Then 274 DECR LightBrightness 275 Else 276 INCR LightChangeDirDelay 277 If LightChangeDirDelay > LightChangeDirDelayTime Then 278 LightChangeDir = up 279 LightChangeDirDelay = 0 280 End If 281 End If 282 End If 283 End If 284 Else 285 If SwitchCntr > 20 Then 286 If LightChangeDir = up Then 287 LightChangeDir = down 288 Else 289 LightChangeDir = up 290 End If 291 End If 292 If SwitchCntr > 3 and SwitchCntr < 20 Then 293 If LightOn = false then 294 LightOn = true 295 Else 296 StoredLightBrightness = LightBrightness 297 LightOn = false 298 End If 299 End If 300 SwitchCntr = 0 301 LightChangeDirDelay = 0 302 End If 303 304 ’set light on/off as needed 305 If LightOn = true Then 306 LightPWM = LightBrightness 307 Else 308 LightPWM = aus 309 End If 310 End If 311 Loop 312 313 ‚ISRs 314 isrTimer0_Overflow: 315 $ASM 316 PUSH R16 317 PUSH R23 318 IN R24,SREG 319 PUSH R24 320 $END ASM 321 ’set 10ms interval 322 TIMER0 = 98 323 Event10ms = true 324 INCR Event100msCntr 325 If Event100msCntr > 10 Then 326 Event100msCntr = 1 327 Event100ms = true 328 End If 329 $ASM 330 POP R24 331 OUT SREG , R24 332 POP R23 333 POP R16 334 $END ASM 335 336 Return 337 338 isrINT0: 339 ‚Clear INT0 Interrupt to detect pushed switch 340 $ASM 341 PUSH R23 342 IN R24,SREG 343 PUSH R24 344 IN R23,GIMSK 345 ANDI R23,$BF 346 OUT GIMSK , R23 347 POP R24 348 OUT SREG , R24 349 POP R23 350 $END ASM 351 Return











