In den letzten Jahren sind in den Medien vermehrt Berichte veröffentlicht worden, wo es um die Netzfrequenz geht. Sie ist ein wichtiger Parameter in unserer elektrischen Versorgung mit Wechselstrom. Damit Energie in das Netz eingespiesen werden kann, müssen alle Stromerzeuger die gleiche Frequenz und die gleiche Phase einhalten. Steigt der Stromverbrauch an, sinkt durch die Belastung der Generatoren dessen Frequenz ab. Bei geringerer Belastung steigt diese an. Da die Energie im Stromnetz nicht gespeichert werden kann, muss exakt die Energie eingespiesen werden, die gerade gebraucht wird.
Durch Messen dieser Frequenz lassen sich Rückschlüsse auf Versorgungengpässe oder Überproduktionen ziehen. In diesem einachen Projekt geht es um eine kleine Elektronik die die Frequenz misst und per WLAN an einen Webserver übermittelt. Der Webserver kann dann die Kurve grafisch darstellen.
50 Hz Graph
Funktionsweise:
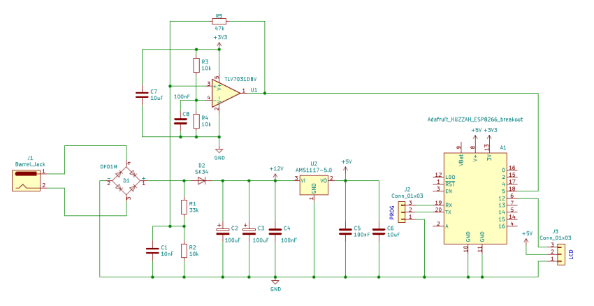
Schemata
Printplatte
fertiges Board
Gehaeuse Vorne
Gehaeuse Hinten
Ein Steckernetzteil liefert 9V Wechselspannung. Diese wird über einen Brückengleichrichter in positive Halbwellen mit 100 Hz umgewandelt. Mit einem Spannungsteiler werden die Spannung auf ein Viertel reduziert und einem Komparatur zugeführt. Über eine Diode gelangt die Spannung auf einen Tiefpass der daraus Gleichspannung erzeugt. Daraus werden vom Regler 5V erzeugt und das LCD und der ESP8266 versorgt. Der ESP8266 wiederum generiert daraus 3.3V die für den Komparator verwendet wird. Der Komparator hat eine Hysterese damit es nicht zu Schwingungen kommt.
Software:
Der Komparatorausgang wird an einen Interrupt fähigen Eingang angeschlossen. Der ESP8266 besitzt mit Timer1 einen Zähler mit genügender Anzahl bits, um ohne Overflow den ganzen Messzyklus zu erfassen. Aus Anzahl gezählten Timertakte wird die Periode des Signals ermittelt und daraus die Frequenz abgeleitet.
Diese Frequenz wird dann alle paar Sekunden an den Webserver übermittelt.
Source
siehe Codeberg Repository





